免费视频|新人指南|投诉删帖|广告合作|地信网APP下载

查看: 3631|回复: 6
收起左侧

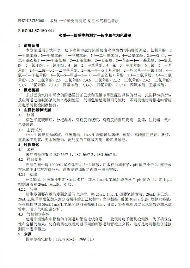
水质分析方法标准全集

[复制链接]

7656

主题

1180

铜板

2299

好友

技术员

为地信喝彩!

积分
106237
QQ
发表于 2011-1-21 09:51 | 显示全部楼层 |阅读模式
1.jpg

水质分析方法标准全集(共202)PDF.pdf

3.64 MB, 下载次数: 120

评分

参与人数 1铜板 +5 收起 理由
yxy_ask + 5 最高的就只有这5分了。谢谢提供

查看全部评分

地质啷http://weibo.com/943569550

3

主题

2875

铜板

29

好友

高级工程师

Rank: 9Rank: 9Rank: 9

积分
919
发表于 2011-1-21 20:20 | 显示全部楼层
回复 后勤部长 的帖子

好资料,谢谢楼主提供啊!收藏了,先!

——从沙发的感觉真不错。。。。。。。。。。。。

该会员没有填写今日想说内容.

3

主题

2875

铜板

29

好友

高级工程师

Rank: 9Rank: 9Rank: 9

积分
919
发表于 2011-1-23 09:55 | 显示全部楼层
回复 后勤部长 的帖子

谢谢了,前两天总是下载不了,呵呵,今天总算能下载了。。。

该会员没有填写今日想说内容.

7

主题

107

铜板

24

好友

教授级高工

Rank: 12Rank: 12Rank: 12

积分
1327
发表于 2012-3-20 21:01 | 显示全部楼层
拿了的,不错啊
怎么上网啊!
回复 支持 反对

使用道具 举报

26

主题

6万

铜板

22

好友

传奇会员

Rank: 30Rank: 30Rank: 30Rank: 30Rank: 30Rank: 30Rank: 30Rank: 30

积分
39888

灌水勋章宣传勋章

发表于 2013-11-15 11:33 手机频道 | 显示全部楼层
… 路过进来看看,了解了解资源信息
回复 支持 反对

使用道具 举报

0

主题

933

铜板

2

好友

技术员

Rank: 3Rank: 3

积分
80
发表于 2020-3-11 17:31 | 显示全部楼层
1111111110000
回复 支持 反对

使用道具 举报

0

主题

2239

铜板

2

好友

助理工程师

铁牛

Rank: 5Rank: 5

积分
336
发表于 2020-6-4 11:50 | 显示全部楼层
谢谢分享,正好学习
回复 支持 反对

使用道具 举报

您需要登录后才可以回帖 登录 | 立即注册

本版积分规则

在线客服
快速回复 返回顶部 返回列表