免费视频|新人指南|投诉删帖|广告合作|地信网APP下载

查看: 1612|回复: 4
收起左侧

[技术交流] 卫星影像空间分辨率与成图比例尺的适应性分析

[复制链接]

7656

主题

1180

铜板

2299

好友

技术员

为地信喝彩!

积分
106237
QQ
发表于 2011-1-17 11:41 | 显示全部楼层 |阅读模式
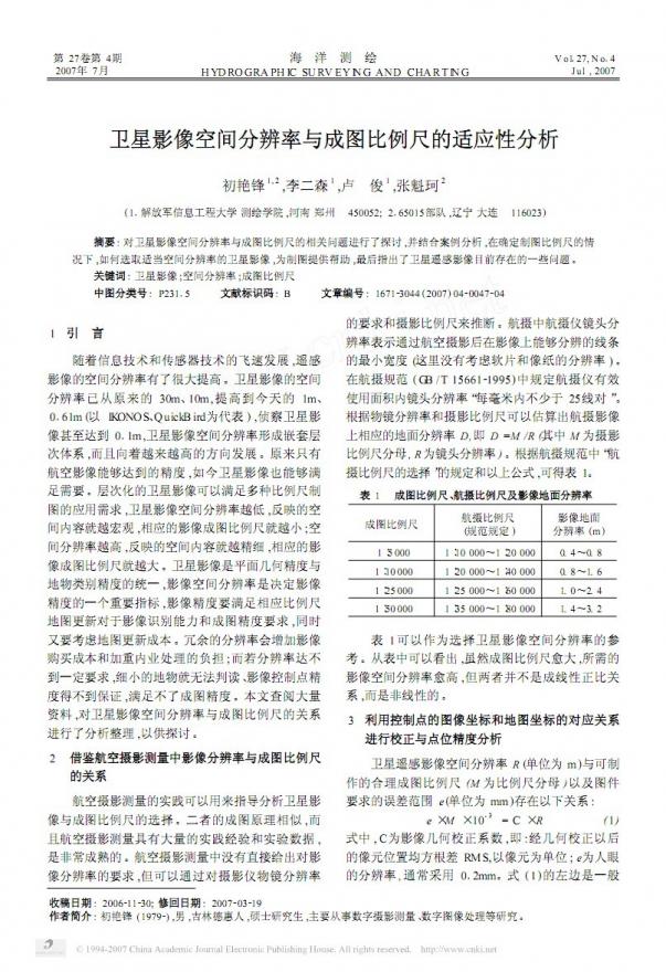
1.jpg

卫星影像空间分辨率与成图比例尺的适应性分析.pdf

235.15 KB, 下载次数: 67

地质啷http://weibo.com/943569550

89

主题

3万

铜板

219

好友

版主

拍砖也好,灌水也罢,雷霆雨露皆

Rank: 15Rank: 15Rank: 15Rank: 15Rank: 15

积分
8818

灌水勋章宣传勋章贡献勋章

发表于 2011-1-17 14:22 | 显示全部楼层
感谢提供!!!
又一次被拒绝了。。。。

0

主题

39

铜板

0

好友

实习生

Rank: 1

积分
7
发表于 2012-1-16 15:07 | 显示全部楼层
学习学习  谢谢   
回复 支持 反对

使用道具 举报

3

主题

9193

铜板

17

好友

高级工程师

Rank: 9Rank: 9Rank: 9

积分
684
QQ
发表于 2012-1-19 19:10 | 显示全部楼层
学习一下!
报道了
回复 支持 反对

使用道具 举报

2

主题

3万

铜板

14

好友

资深会员

Rank: 18Rank: 18Rank: 18Rank: 18Rank: 18

积分
3244
发表于 2012-1-30 15:00 | 显示全部楼层
非常值得学习了!
该会员没有填写今日想说内容.
回复 支持 反对

使用道具 举报

您需要登录后才可以回帖 登录 | 立即注册

本版积分规则

在线客服
快速回复 返回顶部 返回列表