​随着数字城市以及智慧城市的提出,城市模拟从二维发展到三维,对城市三维实景建模的要求越来越高。本文以中国科学院大学为研究区,结合无人机倾斜摄影的高效性和地面激光扫描的精确性,提出了以无人机倾斜摄影为主,地面激光雷达为辅的城市三维实景融合建模方法。在实验过程中,外业采用“规则航线自动拍摄为主,兴趣区手动拍摄为辅”的无人机影像获取策略;内业则利用“手动粗配准,ICP 算法精配准”的方法将地面雷达点云统一到无人机影像坐标系统中。实验结果表明,多源数据融合的方法既能够保证三维建模的效率,又能够修正无人机单独建模模型的地物扭曲、空洞等问题,提高模型的精度,优化城市三维模型。全文共3273字,预计阅读时间为9分钟。 1 技术路线  三维建模的基本原理是利用获取的数据生成点云数据,从而构建 TIN 三角网,最后对 TIN 三角网进行贴膜处理。倾斜摄影技术与地面激光雷达技术进行融合建模的本质是利用无人机影像生成的稀疏点云与激光雷达点云融合,最后生成更高精度的三维模型。其具体技术流程如图 1 所示。
▲图 1 融合建模技术路线 2 设计方案 
2.1 无人机数据采集
▲睿影RS-100无人机 传统的无人机倾斜摄影测量流程:1)确定测区,利用无人机飞控平台进行自动化航线规划;2)按照规划好的航线进行飞行,完成外业测量任务。
利用传统的方式进行无人机数据采集因其航线固定、航高固定,无法灵活的控制飞行的高度和拍摄角度,对于兴趣地物无法进行精细测量,导致生成的三维模型在细节方面扭曲变形,达不到理想的效果。在城市中,由于建筑物的高度较高,建筑物之间的间距相对较小,航线固定的测量方法在城市数据获取中存在很大的不足,会出现无人机航拍的视域盲区。
因此,对无人机数据采集方法进行改进(图 2):1)按照传统获取方式,设定航高 110m,设置航向重叠度为 75%,旁向重叠度为 65%,进行固定航线采集;2)调整无人机飞行高度以及摄像头拍摄角度,对兴趣区域进行手动拍摄。▲图 2 航线自动拍摄与手动调整拍摄结合
2.2 地面激光雷达数据采集在进行实地激光数据获取时,首先是确定测区,然后根据测区的范围进行测站的布设。由于徕卡 BLK360 的扫描范围是 0.6~60m,而扫描点的距离越远,点云精度和测距精度则越低,因此为了获取高精度的数据,一个测站的实际扫描距离控制在 20~30m之间。为了方便点云的智能拼接,相邻测站之间需要有一定的重合度,保证相邻测站之间能够建立连接,如图 3 所示。▲图 3 地面激光雷达测站 3 数据处理与精度评估 
3.1 无人机影像处理与分析
由于航拍照片受到天气、光照等多方面的影响,航拍影像存在亮度不一致、照片不清晰等问题,从而导致后续影像匹配错误。因此,对航拍影像进行预处理,利用 Photoshop 对航拍影像的亮度、饱和度、对比度等多方面进行调整(图 4)。▲图 4 无人机影像预处理
对影像进行预处理之后,需要对影像数据进行空中三角测量,从而确定影像拍摄时的位置和方向,即确定像片的内外方位元素。由于在进行拍摄时,相机的传感器尺寸、镜头焦距等是固定的,因此内部定向是固定的。空中三角测量(图 5)的主要任务是利用航拍影像提取特征点以及匹配特征点,然后将特征点进行连接,从而计算外方位元素,将测区的所有影像纳入统一的物方坐标系。
▲图 5 空中三角测量结果
根据空中三角测量质量报告分析空三解算的精度。如图 6 所示,导入的影像总共有 1253 张,其中有 2张不能用于重建,原因是这 2 张照片与其他的照片重叠度不够高或者没有提取出连接点。图 7 给出了这 2张照片中可能存在的连接点,图中虚线之前的图片是未参与空中三角测量的影像,之后的影像中的点是其他影像中可能存在的对应连接点。质量报告概述中指出平均每张影像提取出了 13706 个关键点,总共 268548个连接点,平均每张照片 831 个连接点,重投影误差为 0.75 个像素。一般来讲,重投影误差小于 1 则没有问题;否则需要重复多次进行空中三角测量,直到误差小于 1 为止。▲图 6 空中三角测量质量报告
▲图 7 空三失败的影像
完成空三解算之后,生成三维模型和倾斜摄影稀疏点云。如图 8 所示,模型整体效果与精度都比较不错。但是某些细节区域,由于地物遮挡、影像质量不高等原因,地物会出现扭曲、空洞等问题,如图 9 所示。因此需要对该兴趣区进行地面激光雷达数据进行补充,以弥补该区域的缺陷。▲图 8 无人机影像建模整体效果图
▲图 9 三维模型中的缺陷
3.2 地面激光雷达数据处理与分析针对无人机影像生成的三维模型的缺陷,对该区域进行地面激光雷达扫描。如图 10 所示,在该区域总共设站 23 个,测站之间的连接数为 67 个,点群误差为 0.007m,全局误差 0.001m,误差值在可接受范围之内的。地面激光雷达点云数据的坐标系为相对坐标系,需要将地面激光点云数据坐标系转换到 WGS84 坐标系下,从而与无人机点云数据进行融合建模。▲图 10 激光雷达点云数据自动拼接
首先利用手动配准方法将地面扫描点云与无人机生成的点云进行配准。点云手动配准的结果(图 11),得到了一个旋转变换矩阵,同时也得到了变换的精度 RMS 为 0.298,这个配准精度明显不能够满足要求,需要进一步进行精配准。
▲图 11 手动配准结果
利用 ICP 算法进行精配准,由于 2 个点云的大小不一致,在使用 ICP 算法时,设置的重叠度也应该相应的进行修改(图 12),设置重叠度为 10%,得到的 RMS 为 0.05。图 13 展示了最终的配准效果。
▲图 12 ICP 配准结果
▲图 13 配准效果3.3 融合建模利用 Context Capture 三维建模软件进行融合建模,将已经经过配准的激光点云数据与无人机影像数据导入 Context Capture 中,并在 Context Capture 中进行空中三角测量,最后得到一个融合模型。为了更好的查看融合建模与单独建模的差异,同时生成融合模型和倾斜摄影三维模型。图 14(a)中,倾斜摄影模型的建筑物墙体有明显的扭曲变形,图 14(b)为融合模型中对应墙体的模型效果,可以看出,融合建模方法能够改善三维模型地物扭曲的问题。如图 15(a)所示,倾斜摄影模型中存在地物空洞的问题,图 15(b)展示了融合建模方法也可以解决三维模型地物空洞的问题。由图 16(a)可以看出,倾斜摄影模型的地物细节较为粗糙,图16(b)表明融合建模的三维模型在细节上极大提高三维模型纹理精度。▲图 14 地物扭曲变形纠正▲图 15 地物空洞弥补▲图 16 地物细节优化
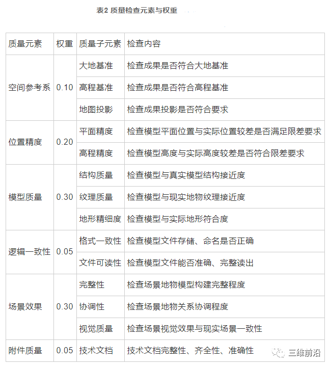
3.4 三维模型精度评估如表 2 所示,质量评价元素主要包括 6 个部分:空间参考系、位置精度、模型质量、逻辑一致性、场景效果、附件质量。根据以上的检查元素,检验结果如下:1)空间参考系:融合模型的坐标系为 WGS84 坐标系,空间参考系符合要求。2)位置精度:根据上文空中三角测量质量分析,模型的平面精度为 0.038m,高程精度根据经验模型,为平面精度的 3 倍左右,即 0.114m 左右。3)模型质量:初步模型中建筑物结构出现一定程度的变形和扭曲,甚至是出现空洞,融合建模的三维模型较好解决了该问题;在结构和纹理上改善了模型质量。4)逻辑一致性:未发现问题。5)场景效果:模型整体效果较好,与实际地物较为吻合。6)资料质量:符合要求。
---------------------------------------------
文章来源:《重庆大学学报》
|