|
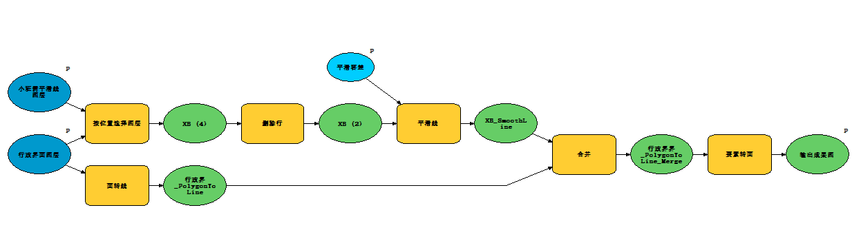
视频播放地址:基于ARCGIS模型构建器的小班面平滑 在林业小班区划中,小班是通过人工点击鼠标连接成线条,之后围合成小班面的,区划难免出现小班面的边界出现锯齿、起伏、不够平滑和生硬的尖角等等的情况。这将影响成果图的效果,也不符合实际的现地边界的情况。这里介绍基于ARCGIS模型构建器实现小班面平滑的方法。 小班面平滑思路步骤如下: 首先对小班面进行拓扑检查,之后将小班面要素转线要素,第三步筛选出需要平滑的线条进行平滑并重新生成小班面,第四步将原小班库的属性连接平滑后的小班面。 小班面平滑模型的构建: 1、小班面进行拓扑检查 使用ARCGIS的拓扑检查功能,对小班面进行拓扑检查,这一步不在模型中实现,只在ARCGIS中操作。 2、小班面要素转线要素 使用ARCTOOLBOX工具箱的面转线工具实现小班面要素转线要素。 
3、筛选出需要平滑的线条进行平滑并重新生成小班面 (1)首先按位置选出需要平滑的线条(一般保留行政界,行政界不进行平滑,所以需要选出需要平滑的线条),这里使用“按位置选择”工具,选小班线中与行政界重叠的线条,之后执行删除与行政界重叠的小班线。 (2)对小班线进行平滑,之后和行政界再进行合并,得到完整的小班线,之后再使用“要素转面”工具,重新将平滑后的线条生成小班面。 
4、原小班库的属性连接平滑后的小班面 要实现原小班库的属性连接平滑后的小班面,这里使用最大面积法。具体操作如下: 首先输入平滑后的图层,之后选择需要消除的小班(由于平滑的时候两条靠得很近的线,会出现交叉,重新生成小班面后会出现一些面积很小的碎班),给这个图层添加一个唯一ID,将ID字段经过计算字段,赋值给新增加的唯一ID。给原小班面也添加一个唯一ID,将ID字段经过计算字段,赋值给新增加的唯一ID。下来就是两个图层进行相交(基于的逻辑是平滑后的小班面肯定和小班面是最大程度的重叠的),相交之后使用唯一ID值和面积进行排序(ID进行从小到大排序,面积进行重大到小排序),之后根据唯一ID值执行删除相同工具,将ID值相同的碎班删除;之后将图层和平滑后的图层使用唯一ID值进行属相链接,得到成果图层。
|